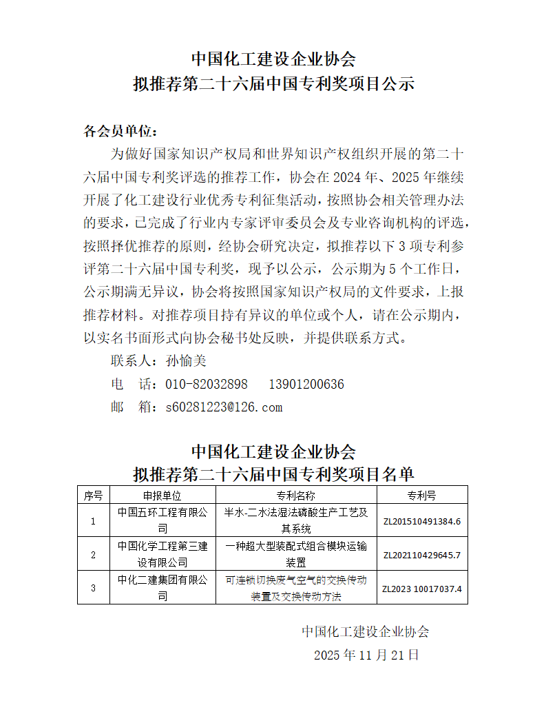
中国化工建设企业协会拟推荐第二十六届中国专利奖项目公示
来源:中化建协秘书处 时间:2025-11-21 阅读量:10978

相关新闻
关于召开协会信息化工作委员会2025年年会暨化工建设AI+应用经验交流会的通知
2025-12-23
中国化工建设企业协会拟推荐第二十六届中国专利奖项目公示
2025-11-21
关于协会团体标准《气体绝缘金属封闭开关设备及电力变压器调试技术规程(征求意见稿)》公开征求意见的通知
2025-11-10
关于组织开展化工建设焊接工程师岗位培训工作的通知
2025-11-05
关于举办化工建设质量信得过班组培训研讨班的通知
2025-11-05
关于推荐中国化工建设企业协会第九届培训教育工作委员会委员候选人的通知
2025-11-05
关于召开中国化工建设企业协会十届十三次常务理事会的通知
2025-10-31
关于召开中国化工建设企业协会“四十年发展回顾与未来展望”座谈会的通知
2025-10-31
关于征集会员企业全面质量管理活动相关信息的通知
2025-10-20
关于提供“化工工程交工资料”及“2025年QC小组活动”免费线上培训服务的通知
2025-09-29






















京公网安备 11010502050988号